津媒:津门虎“经济型”胜利开启魔鬼赛程 萨尔瓦多预计缺席多轮
法比奥致敬于大宝:很高兴能参加在北京结识的好朋友的退役仪式
渡过难关!广州队连续多天开展线下特卖会自救,最终完成债务清欠
足协杯资格赛排位赛:西北青年人2-0泉州青工走走获第一
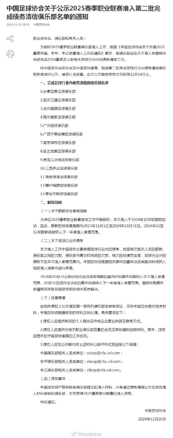
广州队在列!足协公示第二批13队债务清偿名单,三级联赛全部通过
长春亚泰下月海口开启冬训 2025赛季中超赛历出炉
鲁媒谈中超赛历安排:中国足球为了世界杯又一次豪赌?
记者谈广州队筹集资金获得准入:广州球迷太好了
你怎么看❓韦世豪微博评论区两种声音:广州待你不薄vs欠债还钱
矛盾在这❓韦世豪22年几乎免费踢球+分期付款 换得从广州免费离队
记者谈韦世豪声讨广州队:把账拿出来晒一晒,谁在说假话
第二批完成债务清偿俱乐部名单,不在第一批名单的全员上榜